CanadianDataGuy’s No Fluff Newsletter
Subscribe
Sign in
Home
Notes
TL;DR
Deep Dive
Blogs on Medium
Youtube
Whatsapp Community
About
26:05
Stop Waiting for Connectors: Stream ANYTHING into Spark (It's 4 Functions)
Listen now | How to ingest data from any source into Apache Spark — demystified with real-world example of BlockChain Ingestion
Nov 3
•
Canadian Data Guy
and
Yogita Nesargi
4
1
1
Most Popular
View all
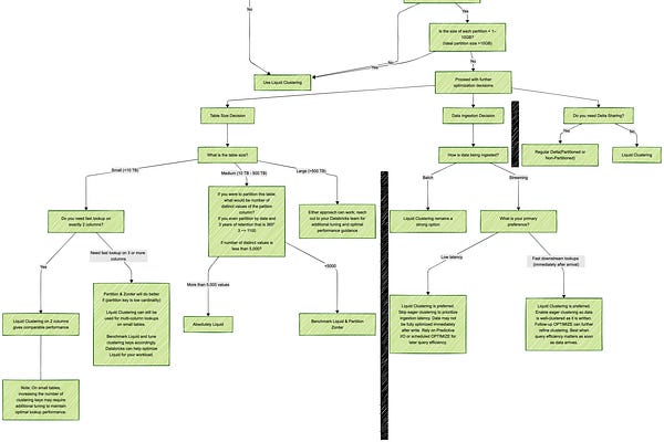
How to Choose Between Liquid Clustering and Partitioning with Z-Order in LakeHouse
Mar 3, 2024
•
Canadian Data Guy
6
2
Decode the Join: A Spark Data Engineer’s Visual Handbook
May 9
•
Canadian Data Guy
and
Harathi Pasam
15
4
Spark Join Strategies Explained: Broadcast Hash Join
Apr 14
•
Canadian Data Guy
9
1
A Deep Dive into Skewed Joins, GroupBy Bottlenecks, and Smart Strategies to Keep Your Spark Jobs Flying
Jun 6
•
Canadian Data Guy
6
1
Latest
Top
Discussions
Why I Materialize Delta History for Debugging
Just a Quick Tip
Nov 27
•
Canadian Data Guy
1
How to write your first Spark application with Stream-Stream Joins with working code
A Practical, Hands-On Guide to Joining Real-Time Data Streams in Spark Structured Streaming
Oct 15
•
Canadian Data Guy
5
6:18
How Spark Structured Streaming Recovers After Failures
A deep dive into fault tolerance, checkpointing, and exactly-once semantics with Delta Lake
Oct 3
•
Canadian Data Guy
1
Build an Ethereum ETL Pipeline for Free Using Databricks Free Edition
Build a zero-infrastructure streaming pipeline: Step-by-step Ethereum data ingestion, schema evolution, and Delta storage
Sep 23
•
Yogita Nesargi
4
1
11:33
How Many Spark Streaming Jobs Can You REALLY Run on One Cluster?
Discover how to run 100 concurrent Spark Structured Streaming jobs on 1 machine. Learn best practices, trigger intervals, and cost-saving tips—all with…
Jul 24
•
Canadian Data Guy
7
How to ace and structure your Data Modelling Interview
Prescriptive guidance for conducting your Data Modelling Interview
Jun 18
•
Canadian Data Guy
9
2
1
A Deep Dive into Skewed Joins, GroupBy Bottlenecks, and Smart Strategies to Keep Your Spark Jobs Flying
Unlock comprehensive, practical solutions to conquer data skew in Apache Spark—step-by-step from basics to advanced strategies for perfectly balanced…
Jun 6
•
Canadian Data Guy
6
1
Decode the Join: A Spark Data Engineer’s Visual Handbook
Understand when and why to use Broadcast, Shuffle, or Sort-Merge Joins in Spark— with clear visuals, real-world use cases, and strategy tips tailored…
May 9
•
Canadian Data Guy
and
Harathi Pasam
15
4
2:47
How to Read Delta Log Statistics (and Why You Should)
Learn how to extract and validate column-level stats from your Delta Lake logs to optimize performance and debug configurations
May 2
•
Canadian Data Guy
7
See all
CanadianDataGuy’s No Fluff Newsletter
Simplifying complex data concepts for everyone, without the buzzwords—elevating your game in your data journey!
Subscribe
Recommendations
Databricksters
Canadian Data Guy
Interviewing
Crack Your Next Interview
Community
Connect With Community On WhatsApp
CanadianDataGuy’s No Fluff Newsletter
Subscribe
About
Archive
Recommendations
Sitemap
This site requires JavaScript to run correctly. Please
turn on JavaScript
or unblock scripts